fbpx Secret Ear Designer 365 | BTECH Google tag (gtag.js)

Cyfex Secret Ear Designer 365

Otomatik Kulak Kalıbı Modelleme Yazılımı

Özel Kulak Kalıplarınızı Hızlı ve Hassas Bir Şekilde Tasarlayın

Cyfex Secret Ear Designer 365

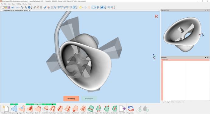
Cyfex Secret Ear Designer 365, özel kulak kalıplarının dijital üretimi için yüksek performanslı bir modelleme yazılımıdır. Kullanıcı dostu ve sezgisel arayüzü sayesinde, kullanıcıların rahat, sezgisel ve zaman tasarruflu bir analiz yapmalarını sağlar. Yüksek otomasyon seviyesi ile, BTE ve ITE kulak kalıpları için tek bir lisansla modelleme imkanı sunar.

  • Yüksek Otomasyon Seviyesi

    Güçlü algoritmalar ve yapay zeka sayesinde, tasarımlar otomatik olarak gerçekleştirilir.
  • Kullanıcı Dostu Arayüz

    Sezgisel kullanıcı arayüzü, kullanıcıların yazılımın karmaşıklığını hızlı bir şekilde anlamalarını sağlar.
  • Esnek Şekil Tasarımı

    Kullanıcılar, kendi inşaat verilerini bağımsız olarak içe aktarabilir ve değiştirebilirler.
  • 3D Yazıcılarla Uyumlu Çıktı

    Oluşturulan 3D modeller, doğrudan 3D yazıcıya gönderilebilir.

Demo Talep Edin

Özellikler

Akıllı Otomasyon
  • Veri hazırlama süresini %98 oranında azaltır.
  • Teknisyenlerin daha verimli çalışmasını sağlar.
Yüksek Yoğunluklu Yerleştirme
  • Daha fazla parçanın aynı anda üretilmesine olanak tanır.
  • Üretim kapasitesini artırır.
Optimize Edilmiş Destek Yapıları
  • Desteklerin kolayca çıkarılmasını sağlar.
  • Son işlem süresini kısaltır.
Tam İzlenebilirlik
  • Üretim süreçlerinin her aşamasını takip eder.
  • Kalite kontrolünü iyileştirir.

Teknik Özellikler

  • Desteklenen Uygulamalar:

    Metal 3D baskı, şeffaf plak üretimi, CNC frezeleme
  • Otomasyon Seviyesi:

    Yapay zeka destekli tam otomasyon
  • Veri Hazırlama Süresi Azalması:

    %98'e varan oranlarda
  • Makine Verimliliği Artışı:

    2 katına kadar
  • Entegrasyon Kapasitesi:

    Çeşitli üretim makineleri ve yazılımlarıyla uyumlu
  • İzlenebilirlik:

    Tüm üretim süreçlerinde tam izlenebilirlik

Uygulamalar

Prototipleme

Hızlı ürün geliştirme ve test süreçleri.​ %30 daha hızlı prototip üretimi.​

Otomotiv

Jig, fikstürler ve fonksiyonel test parçaları. %40'a kadar parça maliyetinde tasarruf.

Kuyumculuk

Yüksek detaylı döküm modelleri ile hassas üretim​. %70'e varan zaman tasarrufu ve %30 daha az işçilik maliyeti.

Son Tüketici Ürünleri

Özel tasarım son tüketici ürünleri.​ %25 daha düşük üretim maliyeti, üretim sonrası yüzey işlem gereksiniminde %50 oranda azalma.

Galeri

Kulak kalıbı tasarımında otomasyon ile verimliliği artırın.